How I Built a Token-Bucket Rate Limiter for Emails & SMS

November 19, 2025 (4 months ago)

The Problem

When messages (emails/SMS) start flooding in:

  • If I fire off everything as soon as I get it, I will hit provider limits.
  • That means rejections, retries, delays — worst case: user waits or critical message fails.
  • I already have a queue layer using Amazon SQS, so messages are buffered — but I still needed to throttle consumption to fit the provider limits.

For email: “10 mails per second” → ~1 mail every 100ms.

For SMS: 1600 /minute → ~26.7 sms/sec → ~1 sms every ~37ms (though my implementation focuses on the email side for now).

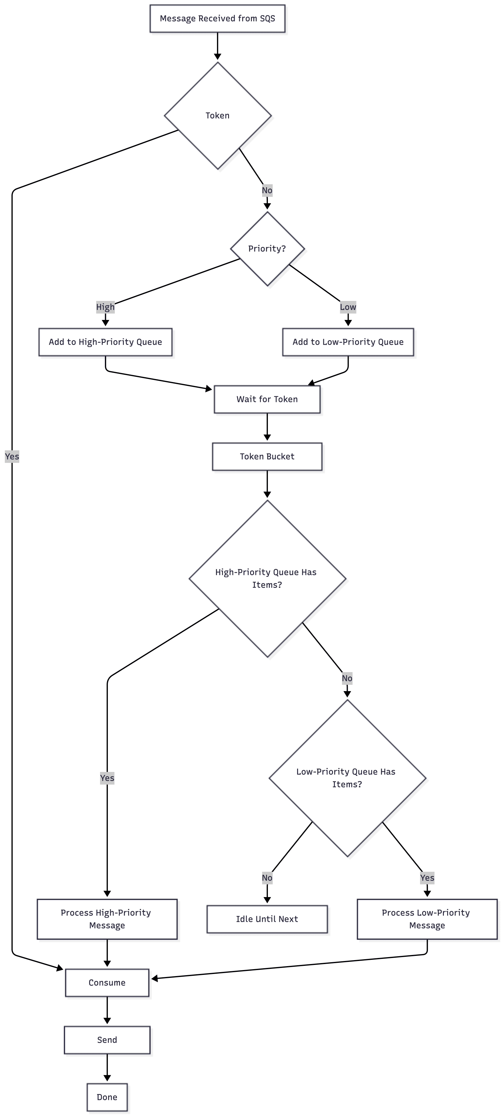
The Solution: Token Bucket + Priority

Here’s the logic I implemented in the consumer:

Here’s the logic I implemented in the consumer:

  • Token bucket with a maximum number of tokens (for email: 10).
  • Tokens get refilled at a fixed rate (for email: 10 tokens per second).
    • Each time I want to send an email/SMS, I acquireToken() before sending.
      • If a token is available: consume it → send message.
      • If none are available: wait (queue internally) until tokens refill.
  • I introduced priority queues: high-priority vs low-priority messages.
    • High-priority waiters get served first when tokens refill.
    • Low-priority waiters are processed only after all high-priority waiters, given remaining tokens.
  • The SQS consumer just pulls messages from SQS, then passes them to this rate-limiting layer. The layer handles when the actual send happens — respecting the token bucket. The SQS consumer just pulls messages from SQS, then passes them to this rate-limiting layer. The layer handles when the actual send happens — respecting the token bucket.

Here’s the summary in code (Node + TypeScript style) of the main service:

import { logger } from "@avenue/shared";



export class EmailRateLimiterService {

	private tokens: number;

	private readonly maxTokens: number;

	private readonly refillRate: number;

	private lastRefillTime: number;

	private highPriorityWaiters: Array<() => void> = [];

	private lowPriorityWaiters: Array<() => void> = [];

	private processingTimer: NodeJS.Timeout | null = null;



	constructor(maxTokens: number = 10, refillRate: number = 10) {

		this.maxTokens = maxTokens;

		this.tokens = maxTokens;

		this.refillRate = refillRate;

		this.lastRefillTime = Date.now();

	}



	async acquireToken(priority: "high" | "low"): Promise<void> {

		this.refillTokens();



		// Immediate token if available

		if (this.tokens > 0) {

			this.tokens--;

			return;

		}



		// queue based on priority if there are no tokens available

		return new Promise(resolve => {

			if (priority === "high") {

				this.highPriorityWaiters.push(resolve);

			} else {

				this.lowPriorityWaiters.push(resolve);

			}



			// Start processing if not already running

			if (!this.processingTimer) {

				this.processWaiters();

			}

		});

	}



	private processWaiters() {

		this.refillTokens();



		let processed = false;



		// Process high priority waiters first

		while (this.tokens > 0 && this.highPriorityWaiters.length > 0) {

			this.tokens--;

			const resolve = this.highPriorityWaiters.shift()!;

			resolve();

			processed = true;

		}



		// Then process low priority waiters

		while (this.tokens > 0 && this.lowPriorityWaiters.length > 0) {

			this.tokens--;

			const resolve = this.lowPriorityWaiters.shift()!;

			resolve();

			processed = true;

		}



		// Schedule next check for waiters

		if (

			this.highPriorityWaiters.length > 0 ||

			this.lowPriorityWaiters.length > 0

		) {

			const waitTime = Math.max(10, (1 / this.refillRate) * 1000);

			this.processingTimer = setTimeout(() => {

				this.processingTimer = null;

				this.processWaiters();

			}, waitTime);

		} else {

			this.processingTimer = null;

		}



		if (processed) {

			logger.info("Rate limiter processed waiters", {

				module: "email",

				action: "rate-limiter-processed-waiters",

				tokens: this.tokens,

				highWaiters: this.highPriorityWaiters.length,

				lowWaiters: this.lowPriorityWaiters.length,

			});

		}

	}



	private refillTokens() {

		const now = Date.now();

		const elapsed = (now - this.lastRefillTime) / 1000; // seconds

		const tokensToAdd = elapsed * this.refillRate;



		this.tokens = Math.min(this.maxTokens, this.tokens + tokensToAdd);

		this.lastRefillTime = now;

	}



	getAvailableTokens() {

		this.refillTokens();

		return Math.max(0, this.tokens);

	}



	getQueueStatus() {

		return {

			availableTokens: this.getAvailableTokens(),

			highPriorityWaiters: this.highPriorityWaiters.length,

			lowPriorityWaiters: this.lowPriorityWaiters.length,

		};

	}

}



export const emailRateLimiter = new EmailRateLimiterService(10, 10);

How It All Fits Together

  1. The SQS consumer picks up a message (email or SMS) from the queue.
  2. Before actually sending, it calls the rate-limiter's acquireToken(), with appropriate priority.
  3. If a token is immediately available → send now.
  4. If not, the message handler waits (i.e., the acquireToken() promise resolves later) until tokens refill and the queued waiter is dequeued.
  5. When tokens refill (via refillTokens()), processWaiters() is triggered and resolves waiters in priority order.
  6. This ensures we never send more than our allowed rate, while still using the queue for burst smoothing.

Why this works?

  • Providers’ limits respected: You’ll never go above e.g. 10 mails/sec for SES.
  • Back-pressure built in: Instead of flooding senders, you naturally throttle.
  • Priority handling: Urgent messages get out quickly, non-urgent ones wait politely.
  • Minimal complexity: Instead of a full job-queue system with custom rate logic, we reuse SQS + a lightweight in-process limiter.
  • Scalable for SMS too: Just tune the bucket size and refill rate for your SMS endpoint (e.g., ~26 tokens/sec for 1600 /min).